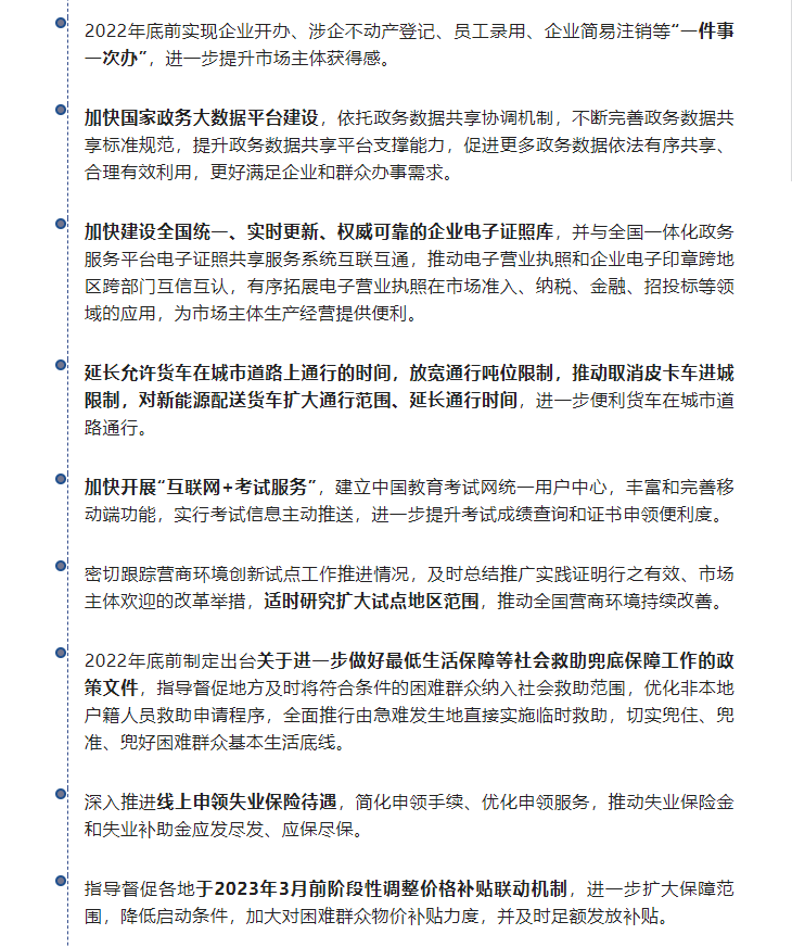
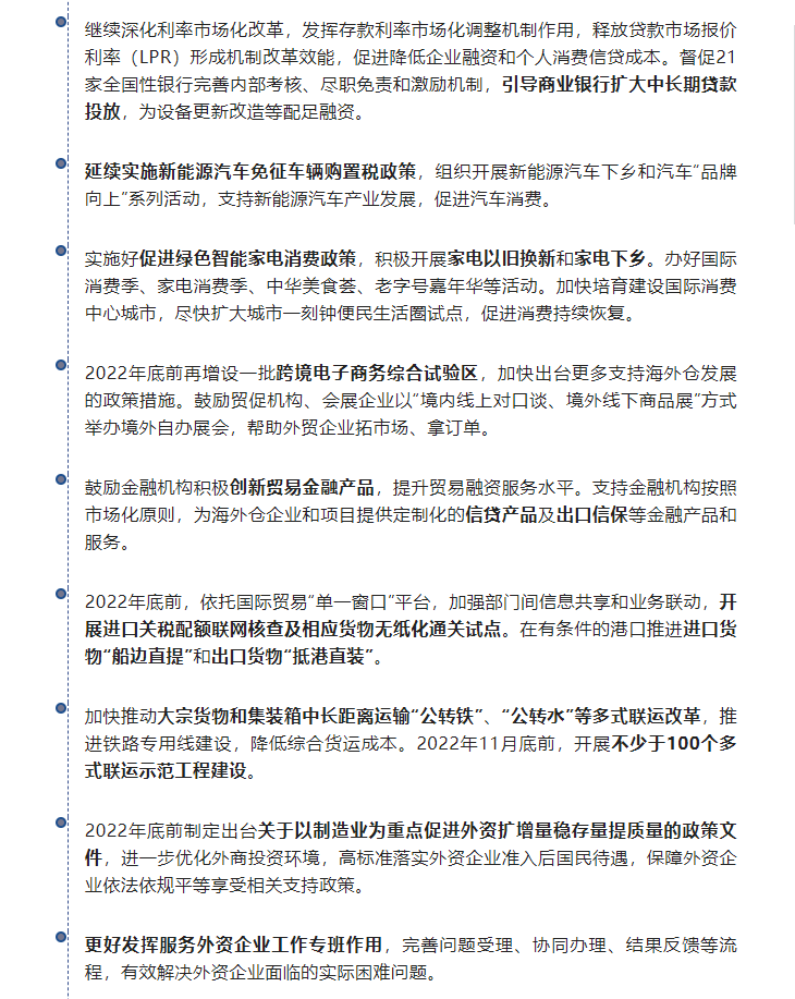
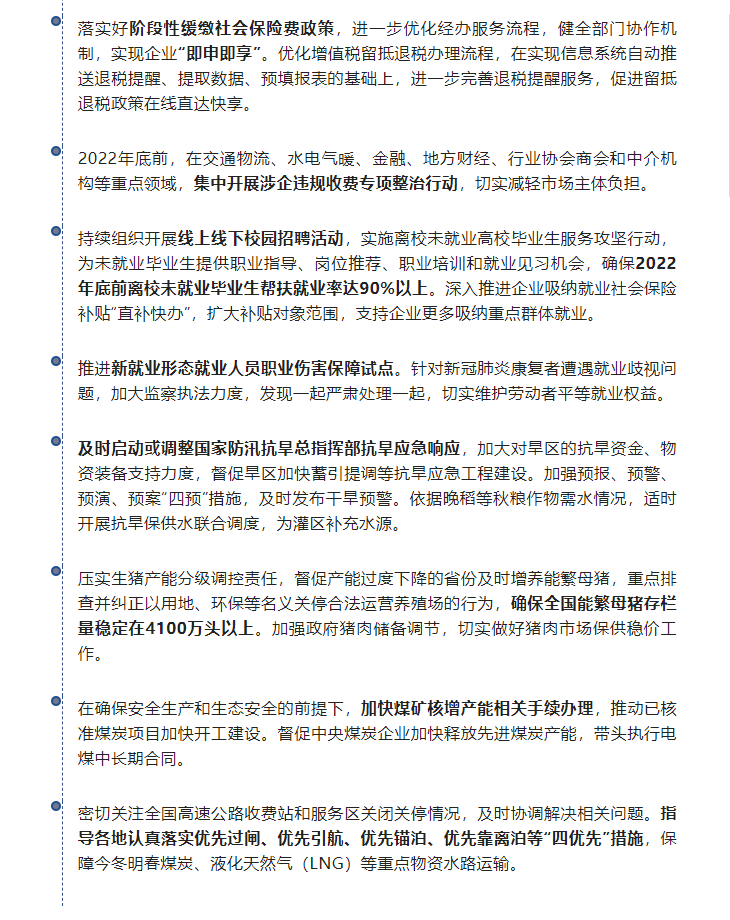
首页
新闻中心
焦点新闻
通知公告
政策法规
政策图解
税法服务
就业服务
活动动态
中心动态
企业家交流平台
中心简介
中心职能
机构设置
找政策
首页
—
焦点新闻
— 与你有关!国办最新文件,这40项举措必看!
与你有关!国办最新文件,这40项举措必看!
发布时间:2022-10-27
(文章来源:中国政府网)